基于springboot+vue的个性化旅游推荐系统的设计与实现
开发语言采用Java;使用Spring Boot框架;基于JDK 1.8平台;运行于Tomcat 7服务器;数据库配置为MySQL 5.7标准版;数据管理系统采用Navicat 11工具;主要使用的开发环境包括Eclipse/MyEclipse/Idea;项目管理工具基于Maven 3.3.9平台。
系统展示
系统首页

旅游景点

个人中心

管理员登录

管理员功能界面

用户界面

旅游景点界面

酒店信息界面

旅游路线界面

门票订单界面

路线订单界面

系统管理

摘要
个性化旅游推荐系统是一种主要依赖于用户兴趣与偏好分布的先进算法,在追求为用户提供高度个性化的旅行体验方面具有显著成效。该系统通过分析游客行为模式与旅行需求等多维度信息,在了解客户偏好基础上提供精准服务方案。其核心技术包含构建用户的画像模型、匹配旅游资源以及设计推荐机制三个关键环节:首先是根据游客活动数据及历史行程研究用户的活动模式与兴趣特征;其次是根据目标游客群体特征建立资源匹配模型;最后则是依据目标群体特征设计科学合理的推荐机制。其次,在具体实施过程中需要完成以下几项工作:首先建立用户的画像模型;其次完成旅游资源匹配;最后完成推荐机制的设计与优化工作。
基于该系统的要求,在构建后台数据库时需要确保其具备数据一致性与完整性的同时也具有良好的安全性。管理人员的任务在于将数据录入到系统的数据库中。本系统采用Java技术,并选用了MySQL作为其后台数据库,并将用户分为管理员和普通用户两大类;实现了游客信息记录、景点信息管理、行程安排等功能;操作简便、界面友好、运行稳定,并适用于出行方式的推荐管理。
研究背景
个性化旅游推荐系统的开发背景源于现代人对丰富多样的旅游体验需求日益增长及个性化服务日益重要。伴随着经济全球化进程加快及人们生活水平显著提升,在精神层面的需求日益增长促使人们开始追求独特的旅游体验。互联网技术日新月异推动了海量优质旅游信息与资源得以快速传播与共享。如今用户可通过多种在线平台便捷地获取丰富的旅游资讯与服务信息。然而面对海量的信息筛选出真正符合个人兴趣的产品实为一项不小的挑战。传统推荐模式仅依赖于用户的主动搜索与旅行社的手工推送这种方式不仅效率低下而且难以满足个性化的具体需求。因此开发个性化的推荐系统不仅能提升用户体验还能助益于旅游资源 Provider实现精准营销从而达到互利共赢的目标。
开发背景是为了响应现代人对个性化旅游服务日益增长的需求。通过应用现代科技手段为用户提供了更为精准且高效的旅游推荐服务。这种系统将在未来旅游业发展中扮演越来越重要的角色。
关键技术
作为完全开源的轻量级框架开发平台。
该框架遵循Spring 4.0设计理念。
不仅继承了原有的优秀特性,并且简化了应用搭建和开发流程。
随着项目的扩展导致引入的依赖包数量不断增加。
最终使得原本因版本冲突而带来的不便得到了妥善解决。
通过整合大量模块成功解决了版本冲突和引用不稳定等问题。
Java被视为当前软件市场中应用最广泛的编程语言之一。它具备良好的跨平台兼容性,并能够良好地适应主流的操作系统环境,并能有效避免应用程序运行时出现编码错误的问题。该语言不仅具有良好的可扩展性和维护性,并且具备分析问题和解决问题的能力;作为面向对象编程的语言,在设计上更加注重结构化方法和代码效率。
Vue是一款广泛使用的开放源代码JavaScript框架,在开发用户界面及单页应用方面表现出色。其核心库仅专注于视图层的部分,并且操作简便,并且能够方便地与其他模块或现有项目集成。
MySQL数据库运行速度极快且安全性也非常出色,并无对使用平台施加任何限制的需求,在系统开发中得到了广泛应用 MySQL作为一个开源且支持多线程操作的关系型数据库系统 该软件作为开放源代码的数据库工具 具备良好的跨平台兼容性
B/S(浏览器/服务器)架构在当前的应用场景中被广泛采用,并且作为一种网络化的设计模式而存在。其核心功能主要部署于服务器端,并且通过将关键业务逻辑集中到服务器上实现资源高效利用。这种架构设计不仅能够使得系统开发人员的操作流程更加简化,并且能够提供更为便捷的管理和日常维护体验。
系统分析
对系统的可行性评估以及对其所有功能需求进行深入研究和探讨, 以判断其可开发性.

系统设计
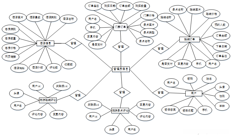
功能模块设计和数据库设计这两部分内容都有专门的表格和图片表示。

系统实现
打开系统主页时,默认显示的是首页界面。
在这一区域里,默认显示的是系统导航条。
通过点击导航栏中的相应链接可快速进入功能展示页面完成操作。
在个人中心中支持修改密码账户信息以及管理门票订单等日常事务。
系统管理员登录后台后的主要职责是负责管理用户资料维护景点信息以及其他相关事务。
系统测试
软件实现的方式多种多样。目前主要采用基于功件的功能性全面检测(白盒)与基于逻辑性的系统运行跟踪(黑盒)两种不同的检测手段。这两种方法在检测重点上存在显著差异。本课题研究根据具体需求,挑选以功用为关键功能的白盒测试方式,而具体的实施标准需由项目需求来确定。具体的操作流程通常会根据项目需求来制定详细的用例说明;而具体的用例设计通常会参考项目文档或操作规范等信息来进行编撰。硬件配置在生产前阶段即已完成初步调试与校准工作;考虑到时间和人力资源的限制因素,本课题研究选择已达到稳定状态的产品作为核心检测对象进行评估
结论
该个性化旅游推荐系统的研发旨在以简便的方法实现个性化旅游推荐。
本系统的开发工作主要集中在需求分析阶段,在深入研究个性化旅游推荐过程的关键特征后,在线整合了Web应用系统的基础上
本文首先简要介绍了项目的研宄背景及其国内外发展现状。在此基础上, 对管理员用户的需求进行了分析。然后, 对个性化旅游推荐系统的功能需求进行了详细分析。最终确定了个性化旅游推荐系统的核心功能需求。为了满足管理员的需求, 确定了管理员需要管理的内容, 包括用户信息、景点类型等。针对酒店信息的增删改查功能, 制定了相应的操作规范。本系统通过互联网实现了高效的协同, 使得多个用户能够同时查询并获取个性化的旅游推荐方案。
