88页(5万字)XXX县30MWp光伏发电项目可行性报告
条。晴隆县多年平均降水量为1380毫米,总集水面积1325平万公里,境内河流、溪
沟较多,是省内降水较多的地区。
根据中国气象局风能太阳能资源评估中心通过对全国地面太阳能辐射和气象影响
因子的综合分析,从绘制出的“太阳能资源区域分布等级图”可以看出,晴隆县平均年
总辐射在5698MJ/m2以上,根据《中华人民共和国气象行业标准》QX-T89-2008 太阳能资源评估标准,大丰市属于三类区,太阳能资源较丰富,具有良好的开发前景。
1.3工程地质
贵州晴隆县茅草坪30MWp光伏发电项目场址位于贵州省晴隆县紫马乡栗树村茅
草坪。距晴隆县城约27公里,交通十分便利,非常有利于项目开发建设。
根据《建筑抗震设防规范》(GB 50011-2010)场地抗震设防烈度为7度,设计基.
本地震加速度值为0.05g,第二组。
地地貌类型较单- -,地形较平坦。
本场区勘察深度范围内,地基土层主要由粉土和砂土组成,地基土自上而下分为8
层,①层耕土,②层粉土夹粉质粘土,③层粉砂夹粉土,③-1层淤泥质粉质粘土,③
-2层淤泥质粉土,④层粉土夹粉砂,⑤层粉土夹粉砂,⑥层粉土夹粉砂, ⑦层粉土夹
粉砂,⑧层粉质粘土。根据规范规定,本场地饱和粉土和砂土层可不进行液化判别,
但有软弱黏性土层,为对建筑抗震的不利地段。
综上所述,工程场区场地相对稳定,在保证光伏组件支架基础和支架抗腐蚀性强
度要求的条件下适宜建设光伏电站。
1.4工程的任 务和规模
工程所在地太阳能资源丰富,对外交通便利,并网条件好,开发建设条件优越,
是建设太阳能光伏发电站适宜的站址,同时本工程的开发建设是贯彻社会经济可持续发展要求的具体体现,符合国家能源政策的战略方向,可减少化石资源的消耗,减少因
燃煤等排放有害气体对环境的污染,对于促进地方经济快速发展将起到积极作用,因.此,开发本工程是必要的。
本工程占地约1000亩,拟采用35°固定倾斜面方式安装120000块标称功率为
250Wp的晶体硅光伏组件,光伏发电站直流侧安装总容量为30MW。
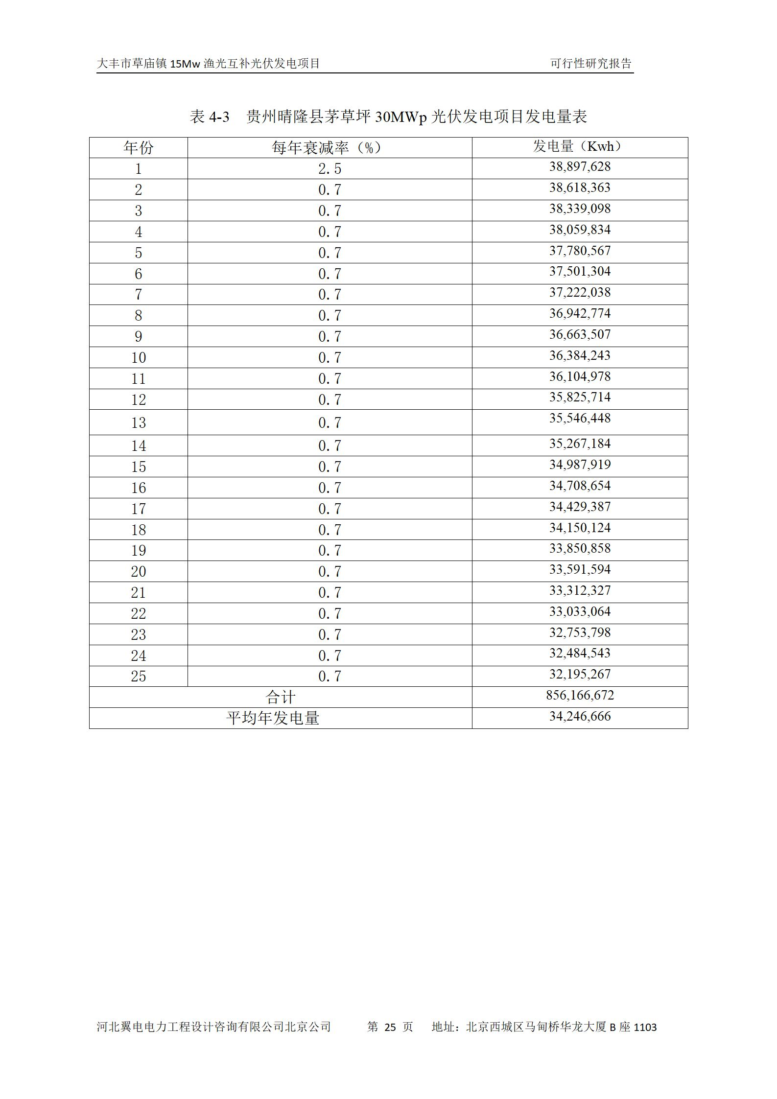
1.5光伏系统方案设计及发电量计算
本工程采用总体方案,将系统分成30个发电单元,其中30个发电单元配置60台.









































关注+转发+评论,下载资料请私信。
所述资料均源自公开渠道获取,并经合法途径确认。这些材料仅限于行业交流与学习用途,并不涉及商业活动。其 belonged rights belong to the original authors or publishers. 依据此条款所述, 此类材料的所有权归原作者或出版机构所有. 与此条款相关, 未经许可, 未经权利方或出版机构同意, 对此类材料进行复制、发布或其他任何形式的使用即构成侵权行为. 如权利方或出版机构认为本文存在侵权行为, 请立即通知作者采取删除措施.
