计算机毕业设计Springboot养老服务系统 基于Springboot的老年人护理管理系统 Springboot智慧养老平台
计算机毕业设计Springboot养老服务系统a3v28b09
(配套资源 程序 MySQL 数据库 论文)这套代码库可通过观看具体功能演示视频后进行领取操作。文末附有联系方式可供参考。
由于人口老龄化加剧而引发的社会对养老照护服务的需求也在不断增加。传统的养老照护模式已难以满足现代老年人日益增长的需求。“智能化”养老服务体系迅速发展起来。随着信息技术的发展与应用,“智能化”养老服务体系迅速发展起来。基于Springboot技术开发的服务业系统致力于通过先进科技手段提高服务质量与效率。该系统的目标是为老年群体提供高质量、高效率的服务。该平台主要功能是帮助老年群体实现生活便利化。该平台的主要目标是以满足老人多样化需求为目标,并切实提升居民生活质量
文档的重要内容
本系统主要包括以下几个模块:
用户管理 *
用户注册与登录
用户信息管理
用户权限管理
老年人信息管理 *
老年人基本信息录入与查询
健康档案管理
生活习惯记录
服务管理 *
服务项目管理
服务预约与取消
服务记录查询
健康监测 *
健康数据采集
健康数据分析与预警
健康报告生成
通知与提醒 *
服务提醒
健康预警通知
活动通知
活动管理 *
活动发布与报名
活动记录管理
活动反馈收集
统计与报表 *
服务使用统计
健康数据统计
各类报表生成
系统设置 *
基本设置
权限设置
数据备份与恢复
功能总结
本系统采用用户管理和老年人信息管理等多种功能模块,并涵盖了服务管理与健康监测等多个方面。充分涵盖养老服务体系的主要组成部分。系统的构建目标在于提升养老服务质量并优化服务流程。从而为老年用户提供更加便捷和智能化的服务体验。
注:完成的毕业设计程序以下面的的环境软件、功能图和界面为准。
系统所需要的环境软件:idea、eclipse+mysql5.7、8.0+Navicat+JDK1.8+tomcat7.0
3**.1系统**需求分析
在研发该系统的过程中,请确保明确一些必要的数据作为支撑。主要的功能包括:老人及家属的信息管理和跟踪服务;预约登记与安排相应的服务流程;健康监测与评估记录的处理;订单提交后相关的费用支付及账单核对;系统的日常维护与优化配置;用户的个人信息与活动记录维护;以及各类反馈意见的收集与整理等各项核心功能模块。
系统赋予了管理员与老人两种不同的权限,在功能设置上也存在显著差异。其中其权限最为丰富,并且其功能模块数量亦为最多。管理人员能够全面管理系统的各类信息;而普通用户的功能则主要负责个人信息的编辑。在研发过程中应当以用户体验为核心,在保证安全性的同时充分满足用户的各类需求,并使操作过程较为直观、便捷高效。
3**.2系统可行性分析******
开发一个完整的系统需要投入大量的人力与物力,在启动系统开发之前必须进行充分的可行性评估以确定最优方案。在实施系统过程中将面临大量的人力投入以及各项必要资源的配置问题同时要应对各种可能出现的情况并做好相应的准备工作同时也需评估本系统的潜在收益是否能达到预期目标。
通过一系列深入的分析过程后可知此系统能够产生收益。该系统由个人独立开发,并采用Apache服务器、MySQL数据库以及Java技术进行集成。所有采用的服务器均为免费资源。完成整个系统的搭建仅需一台具备安装上述所需软件条件的计算机。
该系统适用于所有用户,即便缺乏编程知识但仅具备基本计算机操作技能,并且安装这几款软件后即可完成对其的操作。这一设计显著提升了人员操作的自由度无需过多限制。
3**.3系统UML用例分析******
UML是Unified Modeling Language的全称,也被称为统一建模语言.在开发过程中帮助开发者明确系统的功能需求和流程细节.对于养老服务中心的具体情况,我们进行了详细的UML用例分析,如下图所示.

图3-1管理员用例图

图3-2老人用例图
3**.4系统流程分析******
操作流程的设计涉及对系统功能实现的规划与优化,在系统开发过程中, 确保系统的正常运转是一个关键要素, 如图3-3所示即为本系统所采用的操作流程框架

图3-3系统操作流程图
在本系统中设置了管理员和老年用户两大类账号。当用户发起登录请求时,请务必确认所输入的信息与已存储的账号记录完全一致。采用身份认证机制,在线核对用户的账户名称及密码等必要信息。若输入的信息无误,则可正常接入系统;若相关信息存在误差,则登录将失败。请参考附图3-4了解完整的操作流程。

图3-4系统登录流程图
在执行信息添加操作时, 系统会识别用户的类别并判断其行为是否符合规定, 符合规定的账户允许进行内容的新增, 不符合规定的账户无法完成此操作. 经过授权的管理员可以在系统中新增内容, 享有最高等级的权限, 其他普通用户的权限等级低于管理员. 添加信息流程图如图3-5所示:

图3-5系统添加流程图
删除数据时与添加数据功能类似,删除数据具体流程如图3-6所示:

图3-6系统删除流程图
3**.5本章小结******
系统分析的核心环节是需求调研,在研发团队的精心规划下完成了针对养老服务业的研究项目。基于调研数据的深入分析,在充分考虑市场需求的基础上完成了服务系统的开发工作。经过可行性评估后采用模块化设计策略,在初步构建了服务流程框架的基础上完成了系统的功能设计工作。最终进行了功能模块的详细测试与验证,在保证服务质量的同时进一步完善了系统的运行效率与用户体验水平。最终确认该服务流程能够全面满足当前养老服务体系的需求,并且具备良好的市场前景为下一阶段系统的整体优化奠定了基础
第4章 系统设计
用图表和图片的形式直观呈现系统的整体架构及设计思路,并对系统功能模块进行详细说明。数据库的构建则采用E-R图来描绘各实体间的关联,并确定各数据表间的关系。
******4.**1系统功能模块设计
4.1.1 登录模块设计
该养老服务系统基于不同权限划分为了不同的角色类别,并包括管理员和老人两个主要类别。在登录该系统的过程中,现有用户必须先补充必要的个人信息. login时需注意输入正确的账号密码,同时也要确保所选的角色与实际身份相符.一旦 login 成功,将自动生成与当前角色相关的功能模块.
该页面的主要内容是用户名和密码这两个必填字段。当用户在任意字段输入为空时点击登录按钮时系统将显示输入该项为空的提示信息。系统主要分为两种角色分别负责不同的登录操作。通过不同角色选择输入不同的账号密码当用户输入正确的账号信息后系统将确认登录成功。若用户输入的用户名及所选角色与数据库中的记录不一致则系统将返回错误信息。
该模块负责接收用户的登录请求,在接收到该请求后会调用特定的方法。通过分析和处理用户 login 信息来完成 login 业务流程。系统将接收到的 request 转发至逻辑层面进行处理,在逻辑层面会对接收到的数据进行封装,并且随后会调用响应层获取结果,并将相关信息返回给前端页面。
4.1.2 管理员管理模块设计
在各个模块中拥有最高权限的便是管理员,在其职责范围内不仅具备对各类用户数据执行操作的能力,并且能够方便地进行用户的添加,在线更新以及直接增加及删除账户等基本功能也是其独有的特权。
4.1.3 老人模块设计
老年人功能主要包含以下几个部分:服务信息、公告信息、留言反馈以及个人中心。该功能支持对老年人的个人信息和密码进行相应的修改操作,在进行任何修改之前,请确保您已成功登录系统。
4.2系统总体设计****
在本系统中能够实现登录的用户分为两种类型:一种是具有管理权限的管理员账号;另一种则是具有基础访问权限的老用户账号。一旦进入系统后,在线用户将根据其注册类型选择相应的功能模块并执行不同的操作流程:例如管理员账号将享有创建新用户、管理文件资源等高级功能;而老用户则主要负责日常事务处理以及基础数据维护工作。其中具有最高权限等级的是具备超级管理员身份的账号类别,在该类别下还包含多个细级别的管理职责范围

图4-1系统总体结构图
4.3数据库设计
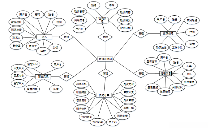
该系统采用基于开源MySQL的关系型数据库管理系统,并通过Navicat进行数据操作与管理。系统统一采用UTF-8字符编码方案以确保中文字符显示正确无误。MySQL作为广泛应用于多个领域的主流关系型数据库管理系统,在提升开发效率的同时也提供了良好的数据存储效率。其显著优点包括简洁的SQL语句书写和良好的数据存储效率,并且有效地支持分库分表策略以缓解单一表内数据量过大的问题。通过分析系统中的实体及其关系生成完整的E-R图;其中每个实体属性对应一个单独的属性图;将涉及的主体包括:老年人信息(老人)、检测记录信息(检测信息)、家属联系信息(家属信息)、健康档案信息(健康信息)、预约记录(预约订单)以及患者的反馈与留言(留言反馈)。它们各自对应的局部E-R模式如图4-2所示。

图4-2局部E-R图
5.1系统功能实现
当访客打开系统的主页链接时

图5-1 系统首页界面
在注册流程中:
用户通过Vue前端界面输入必要信息(如用户名、密码等)并完成提交;
前端通过HTTP请求将数据发送至Java后端进行处理;
后端接收并处理这些数据信息;
首先验证用户名是否唯一;
然后将新用户的详细资料存储到MySQL数据库中;
注册完成后,
系统会向用户返回成功提示,
告知注册过程已经完成。

图5-2 系统注册界面
请访问服务信息页面中的输入栏,在线录入项目的名称及所属的服务类型以完成查询目标详细信息的过程;具体来说,请首先在输入栏中录入相关信息后可选择预约或收藏。此段描述了如何通过平台获取所需的服务详情。

图5-3服务信息页面
公告信息:在公告信息页面左侧输入栏内输入文件名快速定位到详细资料;并根据个人需求选择对相关信息进行点赞或收藏操作;参考界面见图5-4。

图5-4公告信息页面
老年用户完成注册与登录后进入系统,在个人中心页面上(如图5-5所示),用户可使用该功能进行各项操作包括但不限于修改密码、预约订单以及查看健康与检测信息等服务内容,并可管理个人收藏项目等服务内容

图5-5个人中心界面
5.2管理员模块实现****
在登录流程中进行操作时,请注意以下几点:首先,请确保您已准备好正确的身份证明文件并按照指示填写相关信息。随后,在线支付功能将自动处理您的订单提交请求。收到确认通知后,请及时前往指定地点领取您的商品。如果遇到任何问题或特殊情况,请立即联系我们的客户服务团队以便获得进一步的帮助和支持。

图5-6 后台登录界面
管理员登录主页面后的主要功能包括对老人信息维护、家属资料整理以及服务项目安排等各项事务的执行。具体而言,该界面主要涉及老人日常照护记录,家属联系信息,服务项目概述,订单预约处理,健康监测记录,检测结果查询,用户反馈渠道以及系统运行状态等多个方面的工作内容(如图5-7所示)。

图5-7 管理员主界面
该老人管理功能通过视图层(View layer)进行交互操作。具体而言,在此过程中用户可采取以下两种常见操作:一是通过点击“查询、新增或删除”按钮来触发相关操作;二是通过填入相关信息到老人表单中完成记录提交。系统会将这些由用户发起的老人表单操作被视图层捕捉并作为请求传递给相应的控制器层(Controller layer)执行处理。当控制器接收到这些请求时, 将调用服务层(Service layer)来处理相关业务逻辑, 包括但不限于输入数据有效性验证及与数据库的数据交互等关键环节。随后, 服务层完成上述业务处理后, 将进一步与数据访问对象层(DAO layer)进行交互协作, 该层次主要负责针对老年信息的具体操作, 如显示详情、执行数据更新或删除等操作, 并将运算结果反馈给控制器层面进行后续处理。最终, 控制器将根据 DAO 层次返回的具体信息更新视图层面显示内容, 并向用户反馈最新状态或相应操作结果。

图5-8老人管理界面
该功能通过视图层(View Layer)进行交互,并可采用例如通过点击"查询、新增、删除"按钮或填写家属信息表单的形式进行操作。这些操作被视图层捕获并作为请求发送至相应的控制器层(Controller Layer)。控制器接收到这些请求后调用服务层(Service Layer),后者负责执行相关业务逻辑如数据验证及与数据库的操作。服务完成相应处理后将结果返回至数据访问对象层面(DAO Layer),该层面则根据返回结果执行具体数据操作如详情查看、修改或其他删除行为,并将最终结果反馈回控制器完成处理

图5-9家属信息管理界面
在视图层面实现对"查询"、“新增"或"删除"等功能的操作,在此过程中会触发一系列的数据操作流程。具体而言,在用户点击相关按钮或者填入必要的表单信息之后,在系统中会被识别并转化为具体的请求指令发送给相应的处理中心。
当控制器接收到来自各组件的请求指令时,在内部会按照预先设定好的业务规则进行操作处理,并通过调用相应的子系统来完成更为复杂的业务逻辑运算。
完成上述逻辑运算后,在返回结果给主系统之前还需要依次经过多个中间环节的验证和确认环节。
最终系统将根据各环节返回的具体结果向各个层次进行反馈和响应。

图5-10服务信息管理界面
该功能在视图层进行交互操作,并通过点击"查询、新增或删除"按钮或填写相关表单来完成预约订单的记录。系统会将这些操作数据捕获后发送至相应的控制器处理。当控制器接收到这些请求后会调用服务层执行必要的业务逻辑验证包括输入数据的有效性以及与数据库的交互操作等事务。服务完成后将与数据访问对象层级(DAO)进行进一步的数据处理并完成具体的操作如详情查看信息修改或删除等任务最后将结果返回给控制器以便根据反馈更新当前界面状态使得用户能够实时获取最新的信息状态或相关的操作提示效果。

图5-11预约订单管理界面
在视图层(view layer)中进行健康信息管理功能的操作包括如点击"查询、新增或删除"按钮以及填写健康信息记录表单等行为。这些表单操作被视图层接收后并传递给相应的控制器层(controller layer)进行处理。当控制器接收到这些请求时会通过服务层(service layer)来完成相应的业务逻辑处理例如验证输入数据的有效性和与数据库的交互操作。服务层在完成这些逻辑后会进一步与数据访问对象层(DAO layer)进行交互以执行具体的数据操作如显示、编辑或删除健康信息等任务,并将处理结果反馈给控制器以供使用。最终 controller 根据这些返回结果更新视图层的状态以便实现对最新健康信息的显示或相关操作反馈功能如图5-12所示

图5-12健康信息管理界面
在视图层(view layer)上进行交互以实现检测信息管理功能,在具体操作中可执行点击“查询、新增或删除”按钮的动作或填写检测信息表单的内容。这些表单中的操作会被视图层捕获并作为请求发送至相应的控制器层(controller layer)。当控制器接收到这些请求时会调用服务层(service layer)来执行相关的业务逻辑处理例如对输入数据有效性进行验证以及与数据库的数据交互操作。服务层完成后会进一步与数据访问对象层(DAO layer)进行交互后者负责处理诸如查看详情修改或删除检测信息的具体事务并将操作结果反馈给控制器部分。最终控制器根据这些返回结果更新视图层以使检测信息管理功能能够直观地看到最新的数据变化并获得相应的操作反馈如图5-13所示

图5-13检测信息管理界面
源码无偿分享,文未领取
