自动驾驶专业名词扫盲
全部评论 (0)
相关文章推荐
自动驾驶专业名词扫盲
https://zhuanlan.zhihu.com/p/386040473
自动驾驶相关名词
L2: L4: NOA: MPP: AVP: PDC: AVM: 透明底盘: 空间车位: 车辆后轴:vehiclerearaxle
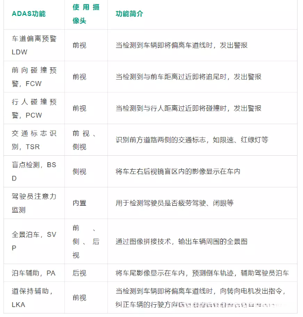
自动驾驶名词-待整理
ACC自适应巡航、AEB自动紧急制动、LKA车道保持辅助等,不同的功能有不同的工作条件,像是AEB跟ACC或者ICA(智能巡航)系统的功效是有重叠的,不能同时工作。
自动驾驶专题研究报告:自动驾驶产业链全梳理
核心观点 2021年自动驾驶正加速向L3买进。2020年L3级自动驾驶开始普及已成为行业共识。2021年作为自动驾驶技术进入L3等级的元年,是自动驾驶技术发展的重要节点。 全球自动驾驶迈入商用探索新阶...
【自动驾驶行业观察】Mobileye 自动驾驶方案
本文资料来自于Shashua教授的演讲。 比较有趣的是Mobileye的技术方案,没有做物体预测!道理其实也很简单,因为准确预测物体的运动本身就很困难,规划本身就是个比较复杂的模块,为了做规划另外做一...
【专业扫盲】读懂光模块命名规则
光模块由光电子器件、功能电路和光接口组成,实现光电转换功能,其种类繁多,市面上的光模块更是由一连串符号构成。如果没有对光模块有个系统的学习,很难把握这些符号所表示的意义。认识光模块需从命名规则入手,了...
特斯拉2021年自动驾驶,特斯拉自动驾驶技术专利
如果马斯克将技术开发给其他车企,这也意味着可以促使更多的车企使用这项技术,当然,成本也可能需要由其他品牌和消费者承担,而目前,特斯拉向订购FSD的车主收取1.2万美元(中国地区6.4万元人民币)的费用...
自动驾驶及行业发展 — 自动驾驶的发展路径
汽车电子正在朝着自动化、网联化、智能化、共享化的方向发展,尤其是答复前进的自动驾驶行业备受关注。接下来的文章主要是汇总了自动驾驶相机、雷达、高精地图等产业链的情况,从而了解自动驾驶及相关产业上下游的支...
自动驾驶与人工驾驶并存,自动驾驶取代人工驾驶
自动驾驶...
自动驾驶作业手册
1总则 1. 1.目的 为保障港口内自动驾驶车辆安全使用,预防和减少事故,保护人民生命和财产安全,促进港口内业务开展。 1. 1.含义和范围 港口内自动驾驶车辆,是指电脑驾驶车辆,为一种运输动力的无人...


